Redis在分布式架构里怎么用才靠谱又强大,聊聊那些实操经验和坑
- 问答
- 2026-01-06 10:49:14
- 24
说到Redis在分布式架构里怎么用,这事儿真是让人又爱又恨,爱的是它速度飞快,能帮我们解决很多性能瓶颈;恨的是如果用得不对,分分钟就能给你挖个大坑,下面我就结合一些实际经验和大家聊聊,怎么把它用得既靠谱又强大。
第一,高可用是底线,别拿单点开玩笑。
最早我们就是图省事,搞了个单机Redis,觉得访问量不大没问题,结果有一次服务器硬件故障,整个缓存层挂了,数据库直接被打满,网站瘫痪了好几个小时,从那以后我们就明白了,在生产环境里,单点Redis绝对不能用,必须上哨兵模式(Sentinel)。
哨兵模式说白了就是给主Redis配几个“保镖”,主节点负责写,从节点负责读和备份,哨兵这几个“保镖”不干别的,就时时刻刻盯着主节点是不是还活着,一旦主节点挂了,哨兵们就会开会投票,从从节点里选出一个新的主节点,然后通知所有客户端连接新的主节点,这个过程是自动的,业务代码基本无感知,大大提高了可用性,这是我们踩了坑之后上的第一道保险,不过哨兵模式也有个问题,就是它主要解决了高可用,但扩容缩容比较麻烦,而且所有数据还是全量在每个节点上,内存大小受限于单机。
所以当数据量再大,或者读写压力再高的时候,我们就考虑用Redis集群(Cluster) 模式了,这个模式是把数据分片(分成了16384个槽位)存储在不同的节点上,相当于把压力分摊了,这样既能水平扩容,也具备了高可用性(每个分片有自己的主从),但集群模式也有代价,比如不支持跨多个key的操作(除非这些key在同一个槽位),客户端也得支持集群协议,稍微复杂一点。
第二,持久化策略要选对,别等丢了数据再哭。
Redis是内存数据库,数据都在内存里,一断电就没了,所以必须把数据存到硬盘上,这就是持久化,Redis主要有两种方式:RDB和AOF。
RDB像是拍快照,隔一段时间把整个内存数据生成一个压缩的二进制文件,优点是文件小,恢复快,缺点是如果两次快照之间服务器宕机,这段时间的数据就丢了。

AOF像是写日记,把每一个写命令都记录下来,优点是数据安全性高,最多丢一秒的数据(如果配置为每秒同步一次),缺点是文件会越来越大,恢复速度慢。
那怎么选呢?我们的经验是,通常两者都开启,用AOF来保证数据不丢失,用RDB来做冷备和快速恢复,可以设置成每小时生成一个RDB文件,同时开启AOF,这样即使AOF文件出问题了,我们还能用RDB文件恢复到一小时前的状态,损失可控。
第三,缓存设计有讲究,弄不好反而拖后腿。
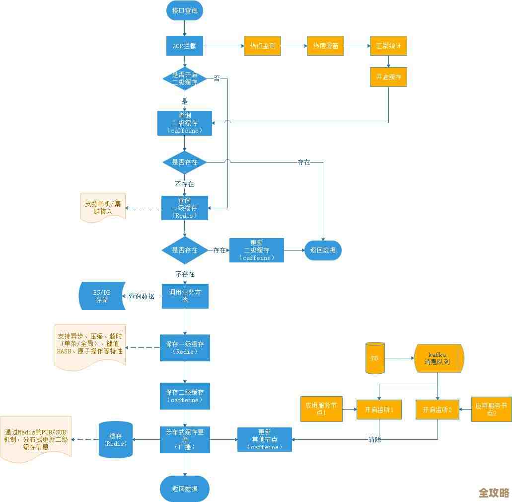
最经典的坑就是缓存穿透,比如有人恶意请求一个数据库中根本不存在的数据ID,这个请求每次都会绕过缓存打到数据库上,瞬间就可能把数据库压垮,解决办法也简单,即使查不到数据,也在缓存里存一个空值(NULL”),并设置一个较短的过期时间,这样下次同样的请求来就直接返回空,不会再去查库了。
还有一个是缓存雪崩,假设缓存里大量数据在同一时间点过期,这时候所有请求都会涌向数据库,数据库又可能扛不住,解决办法是给缓存过期时间加一个随机值,比如原本设置过期10分钟,可以改成8-12分钟之间的一个随机数,让缓存失效的时间点尽量均匀。

第四,别把Redis当万能数据库,要清楚它的边界。
Redis性能极致是因为它简单,所以千万别用它去做复杂的事务或者复杂的查询,我们曾经有个需求是要按多个条件查询用户,有人图快就想把用户数据全塞Redis里然后用key的模式匹配来查,结果发现效率奇低,而且对Redis内存压力巨大,这种场景老老实实用Elasticsearch之类的搜索引擎才是正道。
还有,Redis的“热key”问题也是个暗坑,如果某一个key访问量极其巨大,比如某个顶流明星发了微博,他的粉丝列表这个key会被瞬间访问几百万次,即使你是集群模式,但这个key只存在于某一个节点上,会导致这个节点的网卡被打满,成为瓶颈,解决办法可以是本地缓存(在应用服务器本地也存一份),或者对key进行打散,比如一个粉丝列表key拆成10个,用hash取模的方式分散访问。
监控和慢查询是保命符。
一定要给Redis配上监控,时刻关注内存使用率、连接数、CPU、网络流量、慢查询等关键指标,我们设置了一个慢查询日志的阈值,比如超过5毫秒的查询就记录下来,定期检查这些慢查询,很多时候能发现一些不经意的性能问题,比如一个keys *这样的命令在生产环境跑了一下,可能就会导致Redis短暂卡顿。
Redis是个神器,但想用得靠谱又强大,就得在高可用、持久化、缓存策略、使用边界和监控这几个方面多下功夫,把这些经验和坑都考虑到了,它才能真正成为你分布式架构里的性能加速器,而不是一颗定时炸弹。
本文由芮以莲于2026-01-06发表在笙亿网络策划,如有疑问,请联系我们。
本文链接:https://haoid.cn/wenda/75525.html